Skip to content

Sun-GoKu/MachineLearning_Python

Repository files navigation

机器学习算法Python实现

MIT license

目录

1、代价函数

  • J(\theta ) = \frac{1}{{2{\text{m}}}}\sum\limits_{i = 1}^m{{{({h_\theta }({x^{(i)}}) -{y^{(i)}})}^2}}

  • 其中: {h_\theta }(x) ={\theta _0} +{\theta _1}{x_1} +{\theta _2}{x_2} + ...

  • 下面就是要求出theta,使代价最小,即代表我们拟合出来的方程距离真实值最近

  • 共有m条数据,其中{{{({h_\theta }({x^{(i)}}) -{y^{(i)}})}^2}}代表我们要拟合出来的方程到真实值距离的平方,平方的原因是因为可能有负值,正负可能会抵消

  • 前面有系数2的原因是下面求梯度是对每个变量求偏导,2可以消去

  • 实现代码:

# 计算代价函数 def computerCost(X,y,theta): m = len(y) J = 0 J = (np.transpose(X*theta-y))*(X*theta-y)/(2*m) #计算代价J return J 
  • 注意这里的X是真实数据前加了一列1,因为有theta(0)

2、梯度下降算法

  • 代价函数对{{\theta _j}}求偏导得到:
    \frac{{\partial J(\theta )}}{{\partial{\theta j}}} = \frac{1}{m}\sum\limits{i = 1}^m{[({h_\theta }({x^{(i)}}) -{y^{(i)}})x_j^{(i)}]}
  • 所以对theta的更新可以写为:
    {\theta j} ={\theta j} - \alpha \frac{1}{m}\sum\limits{i = 1}^m{[({h\theta }({x^{(i)}}) -{y^{(i)}})x_j^{(i)}]}
  • 其中\alpha 为学习速率,控制梯度下降的速度,一般取0.01,0.03,0.1,0.3.....
  • 为什么梯度下降可以逐步减小代价函数
  • 假设函数f(x)
  • 泰勒展开:f(x+△x)=f(x)+f'(x)*△x+o(△x)
  • 令:△x=-α*f'(x) ,即负梯度方向乘以一个很小的步长α
  • △x代入泰勒展开式中:f(x+△x)=f(x)-α*[f'(x)]²+o(△x)
  • 可以看出,α是取得很小的正数,[f'(x)]²也是正数,所以可以得出:f(x+△x)<=f(x)
  • 所以沿着负梯度放下,函数在减小,多维情况一样。
  • 实现代码
# 梯度下降算法 def gradientDescent(X,y,theta,alpha,num_iters): m = len(y) n = len(theta) temp = np.matrix(np.zeros((n,num_iters))) # 暂存每次迭代计算的theta,转化为矩阵形式 J_history = np.zeros((num_iters,1)) #记录每次迭代计算的代价值 for i in range(num_iters): # 遍历迭代次数 h = np.dot(X,theta) # 计算内积,matrix可以直接乘 temp[:,i] = theta - ((alpha/m)*(np.dot(np.transpose(X),h-y))) #梯度的计算 theta = temp[:,i] J_history[i] = computerCost(X,y,theta) #调用计算代价函数 print '.', return theta,J_history 

3、均值归一化

  • 目的是使数据都缩放到一个范围内,便于使用梯度下降算法
  • {x_i} = \frac{{{x_i} -{\mu _i}}}{{{s_i}}}
  • 其中 {{\mu _i}} 为所有此feture数据的平均值
  • {{s_i}}可以是最大值-最小值,也可以是这个feature对应的数据的标准差
  • 实现代码:
# 归一化feature def featureNormaliza(X): X_norm = np.array(X) #将X转化为numpy数组对象,才可以进行矩阵的运算 #定义所需变量 mu = np.zeros((1,X.shape[1])) sigma = np.zeros((1,X.shape[1])) mu = np.mean(X_norm,0) # 求每一列的平均值(0指定为列,1代表行) sigma = np.std(X_norm,0) # 求每一列的标准差 for i in range(X.shape[1]): # 遍历列 X_norm[:,i] = (X_norm[:,i]-mu[i])/sigma[i] # 归一化 return X_norm,mu,sigma 
  • 注意预测的时候也需要均值归一化数据

4、最终运行结果

  • 代价随迭代次数的变化
    enter description here
  • 导入包
from sklearn import linear_model from sklearn.preprocessing import StandardScaler #引入缩放的包 
  • 归一化
 # 归一化操作 scaler = StandardScaler() scaler.fit(X) x_train = scaler.transform(X) x_test = scaler.transform(np.array([1650,3])) 
  • 线性模型拟合
 # 线性模型拟合 model = linear_model.LinearRegression() model.fit(x_train, y) 
  • 预测
 #预测结果 result = model.predict(x_test) 

1、代价函数

  • \left{\begin{gathered} J(\theta ) = \frac{1}{m}\sum\limits_{i = 1}^m{\cos t({h_\theta }({x^{(i)}}),{y^{(i)}})} \hfill \ \cos t({h_\theta }(x),y) = \left{{\begin{array}{c}{- \log ({h_\theta }(x))} \{- \log (1 -{h_\theta }(x))} \end{array} \begin{array}{c}{y = 1} \{y = 0} \end{array} } \right. \hfill \ \end{gathered} \right.
  • 可以综合起来为: J(\theta ) = - \frac{1}{m}\sum\limits_{i = 1}^m{[{y^{(i)}}\log ({h_\theta }({x^{(i)}}) + (1 - }{y^{(i)}})\log (1 -{h_\theta }({x^{(i)}})] 其中: {h_\theta }(x) = \frac{1}{{1 +{e^{- x}}}}
  • 为什么不用线性回归的代价函数表示,因为线性回归的代价函数可能是非凸的,对于分类问题,使用梯度下降很难得到最小值,上面的代价函数是凸函数
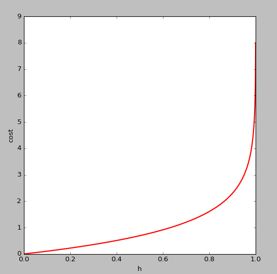
  • {- \log ({h_\theta }(x))}的图像如下,即y=1时: enter description here

可以看出,当{{h_\theta }(x)}趋于1y=1,与预测值一致,此时付出的代价cost趋于0,若{{h_\theta }(x)}趋于0y=1,此时的代价cost值非常大,我们最终的目的是最小化代价值

  • 同理{- \log (1 -{h_\theta }(x))}的图像如下(y=0):
    enter description here

2、梯度

  • 同样对代价函数求偏导: \frac{{\partial J(\theta )}}{{\partial{\theta j}}} = \frac{1}{m}\sum\limits{i = 1}^m{[({h_\theta }({x^{(i)}}) -{y^{(i)}})x_j^{(i)}]}
    可以看出与线性回归的偏导数一致
  • 推到过程 enter description here

3、正则化

  • 目的是为了防止过拟合
  • 在代价函数中加上一项J(\theta ) = - \frac{1}{m}\sum\limits_{i = 1}^m{[{y^{(i)}}\log ({h_\theta }({x^{(i)}}) + (1 - }{y^{(i)}})\log (1 -{h_\theta }({x^{(i)}})] + \frac{\lambda }{{2m}}\sum\limits_{j = 1}^n{\theta _j^2}
  • 注意j是重1开始的,因为theta(0)为一个常数项,X中最前面一列会加上1列1,所以乘积还是theta(0),feature没有关系,没有必要正则化
  • 正则化后的代价:
# 代价函数 def costFunction(initial_theta,X,y,inital_lambda): m = len(y) J = 0 h = sigmoid(np.dot(X,initial_theta)) # 计算h(z) theta1 = initial_theta.copy() # 因为正则化j=1从1开始,不包含0,所以复制一份,前theta(0)值为0 theta1[0] = 0 temp = np.dot(np.transpose(theta1),theta1) J = (-np.dot(np.transpose(y),np.log(h))-np.dot(np.transpose(1-y),np.log(1-h))+temp*inital_lambda/2)/m # 正则化的代价方程 return J 
  • 正则化后的代价的梯度
# 计算梯度 def gradient(initial_theta,X,y,inital_lambda): m = len(y) grad = np.zeros((initial_theta.shape[0])) h = sigmoid(np.dot(X,initial_theta))# 计算h(z) theta1 = initial_theta.copy() theta1[0] = 0 grad = np.dot(np.transpose(X),h-y)/m+inital_lambda/m*theta1 #正则化的梯度 return grad 

4、S型函数(即{{h_\theta }(x)}

  • 实现代码:
# S型函数 def sigmoid(z): h = np.zeros((len(z),1)) # 初始化,与z的长度一置 h = 1.0/(1.0+np.exp(-z)) return h 

5、映射为多项式

  • 因为数据的feture可能很少,导致偏差大,所以创造出一些feture结合
  • eg:映射为2次方的形式:1 +{x_1} +{x_2} + x_1^2 +{x_1}{x_2} + x_2^2
  • 实现代码:
# 映射为多项式 def mapFeature(X1,X2): degree = 3; # 映射的最高次方 out = np.ones((X1.shape[0],1)) # 映射后的结果数组(取代X) ''' 这里以degree=2为例,映射为1,x1,x2,x1^2,x1,x2,x2^2 ''' for i in np.arange(1,degree+1): for j in range(i+1): temp = X1**(i-j)*(X2**j) #矩阵直接乘相当于matlab中的点乘.* out = np.hstack((out, temp.reshape(-1,1))) return out 

6、使用scipy的优化方法

  • 梯度下降使用scipyoptimize中的fmin_bfgs函数
  • 调用scipy中的优化算法fmin_bfgs(拟牛顿法Broyden-Fletcher-Goldfarb-Shanno
  • costFunction是自己实现的一个求代价的函数,
  • initial_theta表示初始化的值,
  • fprime指定costFunction的梯度
  • args是其余测参数,以元组的形式传入,最后会将最小化costFunction的theta返回
 result = optimize.fmin_bfgs(costFunction, initial_theta, fprime=gradient, args=(X,y,initial_lambda)) 

7、运行结果

  • data1决策边界和准确度
    enter description hereenter description here
  • data2决策边界和准确度
    enter description hereenter description here
  • 导入包
from sklearn.linear_model import LogisticRegression from sklearn.preprocessing import StandardScaler from sklearn.cross_validation import train_test_split import numpy as np 
  • 划分训练集和测试集
 # 划分为训练集和测试集 x_train,x_test,y_train,y_test = train_test_split(X,y,test_size=0.2) 
  • 归一化
 # 归一化 scaler = StandardScaler() x_train = scaler.fit_transform(x_train) x_test = scaler.fit_transform(x_test) 
  • 逻辑回归
 #逻辑回归 model = LogisticRegression() model.fit(x_train,y_train) 
  • 预测
 # 预测 predict = model.predict(x_test) right = sum(predict == y_test) predict = np.hstack((predict.reshape(-1,1),y_test.reshape(-1,1))) # 将预测值和真实值放在一块,好观察 print predict print ('测试集准确率:%f%%'%(right*100.0/predict.shape[0])) #计算在测试集上的准确度 

1、随机显示100个数字

  • 我没有使用scikit-learn中的数据集,像素是20*20px,彩色图如下 enter description here 灰度图: enter description here
  • 实现代码:
# 显示100个数字 def display_data(imgData): sum = 0 ''' 显示100个数(若是一个一个绘制将会非常慢,可以将要画的数字整理好,放到一个矩阵中,显示这个矩阵即可) - 初始化一个二维数组 - 将每行的数据调整成图像的矩阵,放进二维数组 - 显示即可 ''' pad = 1 display_array = -np.ones((pad+10*(20+pad),pad+10*(20+pad))) for i in range(10): for j in range(10): display_array[pad+i*(20+pad):pad+i*(20+pad)+20,pad+j*(20+pad):pad+j*(20+pad)+20] = (imgData[sum,:].reshape(20,20,order="F")) # order=F指定以列优先,在matlab中是这样的,python中需要指定,默认以行 sum += 1 plt.imshow(display_array,cmap='gray') #显示灰度图像 plt.axis('off') plt.show() 

2、OneVsAll

  • 如何利用逻辑回归解决多分类的问题,OneVsAll就是把当前某一类看成一类,其他所有类别看作一类,这样有成了二分类的问题了
  • 如下图,把途中的数据分成三类,先把红色的看成一类,把其他的看作另外一类,进行逻辑回归,然后把蓝色的看成一类,其他的再看成一类,以此类推... enter description here
  • 可以看出大于2类的情况下,有多少类就要进行多少次的逻辑回归分类

3、手写数字识别

  • 共有0-9,10个数字,需要10次分类
  • 由于数据集y给出的是0,1,2...9的数字,而进行逻辑回归需要0/1的label标记,所以需要对y处理
  • 说一下数据集,前500个是0,500-10001,...,所以如下图,处理后的y前500行的第一列是1,其余都是0,500-1000行第二列是1,其余都是0....enter description here
  • 然后调用梯度下降算法求解theta
  • 实现代码:
# 求每个分类的theta,最后返回所有的all_theta def oneVsAll(X,y,num_labels,Lambda): # 初始化变量 m,n = X.shape all_theta = np.zeros((n+1,num_labels)) # 每一列对应相应分类的theta,共10列 X = np.hstack((np.ones((m,1)),X)) # X前补上一列1的偏置bias class_y = np.zeros((m,num_labels)) # 数据的y对应0-9,需要映射为0/1的关系 initial_theta = np.zeros((n+1,1)) # 初始化一个分类的theta # 映射y for i in range(num_labels): class_y[:,i] = np.int32(y==i).reshape(1,-1) # 注意reshape(1,-1)才可以赋值 #np.savetxt("class_y.csv", class_y[0:600,:], delimiter=',') '''遍历每个分类,计算对应的theta值''' for i in range(num_labels): result = optimize.fmin_bfgs(costFunction, initial_theta, fprime=gradient, args=(X,class_y[:,i],Lambda)) # 调用梯度下降的优化方法 all_theta[:,i] = result.reshape(1,-1) # 放入all_theta中 all_theta = np.transpose(all_theta) return all_theta 

4、预测

  • 之前说过,预测的结果是一个概率值,利用学习出来的theta代入预测的S型函数中,每行的最大值就是是某个数字的最大概率,所在的列号就是预测的数字的真实值,因为在分类时,所有为0的将y映射在第一列,为1的映射在第二列,依次类推
  • 实现代码:
# 预测 def predict_oneVsAll(all_theta,X): m = X.shape[0] num_labels = all_theta.shape[0] p = np.zeros((m,1)) X = np.hstack((np.ones((m,1)),X)) #在X最前面加一列1 h = sigmoid(np.dot(X,np.transpose(all_theta))) #预测 ''' 返回h中每一行最大值所在的列号 - np.max(h, axis=1)返回h中每一行的最大值(是某个数字的最大概率) - 最后where找到的最大概率所在的列号(列号即是对应的数字) ''' p = np.array(np.where(h[0,:] == np.max(h, axis=1)[0])) for i in np.arange(1, m): t = np.array(np.where(h[i,:] == np.max(h, axis=1)[i])) p = np.vstack((p,t)) return p 

5、运行结果

  • 10次分类,在训练集上的准确度:
    enter description here
  • 1、导入包
from scipy import io as spio import numpy as np from sklearn import svm from sklearn.linear_model import LogisticRegression 
  • 2、加载数据
 data = loadmat_data("data_digits.mat") X = data['X'] # 获取X数据,每一行对应一个数字20x20px y = data['y'] # 这里读取mat文件y的shape=(5000, 1) y = np.ravel(y) # 调用sklearn需要转化成一维的(5000,) 
  • 3、拟合模型
 model = LogisticRegression() model.fit(X, y) # 拟合 
  • 4、预测
 predict = model.predict(X) #预测 print u"预测准确度为:%f%%"%np.mean(np.float64(predict == y)*100) 
  • 5、输出结果(在训练集上的准确度) enter description here

三、BP神经网络

1、神经网络model

  • 先介绍个三层的神经网络,如下图所示

  • 输入层(input layer)有三个units({x_0}为补上的bias,通常设为1

  • a_i^{(j)}表示第j层的第i个激励,也称为为单元unit

  • {\theta ^{(j)}}为第j层到第j+1层映射的权重矩阵,就是每条边的权重 enter description here

  • 所以可以得到:

  • 隐含层:
    a_1^{(2)} = g(\theta _{10}^{(1)}{x_0} + \theta _{11}^{(1)}{x_1} + \theta _{12}^{(1)}{x_2} + \theta _{13}^{(1)}{x_3})
    a_2^{(2)} = g(\theta _{20}^{(1)}{x_0} + \theta _{21}^{(1)}{x_1} + \theta _{22}^{(1)}{x_2} + \theta _{23}^{(1)}{x_3})
    a_3^{(2)} = g(\theta _{30}^{(1)}{x_0} + \theta _{31}^{(1)}{x_1} + \theta _{32}^{(1)}{x_2} + \theta _{33}^{(1)}{x_3})

  • 输出层
    {h_\theta }(x) = a_1^{(3)} = g(\theta _{10}^{(2)}a_0^{(2)} + \theta _{11}^{(2)}a_1^{(2)} + \theta _{12}^{(2)}a_2^{(2)} + \theta _{13}^{(2)}a_3^{(2)}) 其中,S型函数g(z) = \frac{1}{{1 +{e^{- z}}}},也成为激励函数

  • 可以看出{\theta ^{(1)}} 为3x4的矩阵,{\theta ^{(2)}}为1x4的矩阵

  • {\theta ^{(j)}} ==》j+1的单元数x(j层的单元数+1)

2、代价函数

  • 假设最后输出的{h_\Theta }(x) \in{R^K},即代表输出层有K个单元
  • J(\Theta ) = - \frac{1}{m}\sum\limits_{i = 1}^m{\sum\limits_{k = 1}^K{[y_k^{(i)}\log{{({h_\Theta }({x^{(i)}}))}k}} } + (1 - y_k^{(i)})\log{(1 -{h\Theta }({x^{(i)}}))_k}] 其中,{({h_\Theta }(x))_i}代表第i个单元输出
  • 与逻辑回归的代价函数J(\theta ) = - \frac{1}{m}\sum\limits_{i = 1}^m{[{y^{(i)}}\log ({h_\theta }({x^{(i)}}) + (1 - }{y^{(i)}})\log (1 -{h_\theta }({x^{(i)}})]差不多,就是累加上每个输出(共有K个输出)

3、正则化

  • L-->所有层的个数
  • {S_l}-->第l层unit的个数
  • 正则化后的代价函数
    enter description here
  • \theta 共有L-1层,
  • 然后是累加对应每一层的theta矩阵,注意不包含加上偏置项对应的theta(0)
  • 正则化后的代价函数实现代码:
# 代价函数 def nnCostFunction(nn_params,input_layer_size,hidden_layer_size,num_labels,X,y,Lambda): length = nn_params.shape[0] # theta的中长度 # 还原theta1和theta2 Theta1 = nn_params[0:hidden_layer_size*(input_layer_size+1)].reshape(hidden_layer_size,input_layer_size+1) Theta2 = nn_params[hidden_layer_size*(input_layer_size+1):length].reshape(num_labels,hidden_layer_size+1) # np.savetxt("Theta1.csv",Theta1,delimiter=',') m = X.shape[0] class_y = np.zeros((m,num_labels)) # 数据的y对应0-9,需要映射为0/1的关系 # 映射y for i in range(num_labels): class_y[:,i] = np.int32(y==i).reshape(1,-1) # 注意reshape(1,-1)才可以赋值 '''去掉theta1和theta2的第一列,因为正则化时从1开始''' Theta1_colCount = Theta1.shape[1] Theta1_x = Theta1[:,1:Theta1_colCount] Theta2_colCount = Theta2.shape[1] Theta2_x = Theta2[:,1:Theta2_colCount] # 正则化向theta^2 term = np.dot(np.transpose(np.vstack((Theta1_x.reshape(-1,1),Theta2_x.reshape(-1,1)))),np.vstack((Theta1_x.reshape(-1,1),Theta2_x.reshape(-1,1)))) '''正向传播,每次需要补上一列1的偏置bias''' a1 = np.hstack((np.ones((m,1)),X)) z2 = np.dot(a1,np.transpose(Theta1)) a2 = sigmoid(z2) a2 = np.hstack((np.ones((m,1)),a2)) z3 = np.dot(a2,np.transpose(Theta2)) h = sigmoid(z3) '''代价''' J = -(np.dot(np.transpose(class_y.reshape(-1,1)),np.log(h.reshape(-1,1)))+np.dot(np.transpose(1-class_y.reshape(-1,1)),np.log(1-h.reshape(-1,1)))-Lambda*term/2)/m return np.ravel(J) 

4、反向传播BP

  • 上面正向传播可以计算得到J(θ),使用梯度下降法还需要求它的梯度

  • BP反向传播的目的就是求代价函数的梯度

  • 假设4层的神经网络,\delta _{\text{j}}^{(l)}记为-->l层第j个单元的误差

  • \delta _{\text{j}}^{(4)} = a_j^{(4)} -{y_i}《===》{\delta ^{(4)}} ={a^{(4)}} - y(向量化)

  • {\delta ^{(3)}} ={({\theta ^{(3)}})^T}{\delta ^{(4)}}.*{g^}({a^{(3)}})

  • {\delta ^{(2)}} ={({\theta ^{(2)}})^T}{\delta ^{(3)}}.*{g^}({a^{(2)}})

  • 没有{\delta ^{(1)}},因为对于输入没有误差

  • 因为S型函数{\text{g(z)}}的导数为:{g^}(z){\text{= g(z)(1 - g(z))}},所以上面的{g^}({a^{(3)}}){g^}({a^{(2)}})可以在前向传播中计算出来

  • 反向传播计算梯度的过程为:

  • \Delta _{ij}^{(l)} = 0\Delta 是大写的\delta

  • for i=1-m:
    -{a^{(1)}} ={x^{(i)}}
    -正向传播计算{a^{(l)}}(l=2,3,4...L)
    -反向计算{\delta ^{(L)}}{\delta ^{(L - 1)}}...{\delta ^{(2)}}
    -\Delta _{ij}^{(l)} = \Delta _{ij}^{(l)} + a_j^{(l)}{\delta ^{(l + 1)}}
    -D_{ij}^{(l)} = \frac{1}{m}\Delta _{ij}^{(l)} + \lambda \theta _{ij}^l\begin{array}{c}{}&{(j \ne 0)} \end{array}
    D_{ij}^{(l)} = \frac{1}{m}\Delta _{ij}^{(l)} + \lambda \theta _{ij}^lj = 0\begin{array}{c}{}&{j = 0} \end{array}

  • 最后\frac{{\partial J(\Theta )}}{{\partial \Theta{ij}^{(l)}}} = D{ij}^{(l)},即得到代价函数的梯度

  • 实现代码:

# 梯度 def nnGradient(nn_params,input_layer_size,hidden_layer_size,num_labels,X,y,Lambda): length = nn_params.shape[0] Theta1 = nn_params[0:hidden_layer_size*(input_layer_size+1)].reshape(hidden_layer_size,input_layer_size+1).copy() # 这里使用copy函数,否则下面修改Theta的值,nn_params也会一起修改 Theta2 = nn_params[hidden_layer_size*(input_layer_size+1):length].reshape(num_labels,hidden_layer_size+1).copy() m = X.shape[0] class_y = np.zeros((m,num_labels)) # 数据的y对应0-9,需要映射为0/1的关系 # 映射y for i in range(num_labels): class_y[:,i] = np.int32(y==i).reshape(1,-1) # 注意reshape(1,-1)才可以赋值 '''去掉theta1和theta2的第一列,因为正则化时从1开始''' Theta1_colCount = Theta1.shape[1] Theta1_x = Theta1[:,1:Theta1_colCount] Theta2_colCount = Theta2.shape[1] Theta2_x = Theta2[:,1:Theta2_colCount] Theta1_grad = np.zeros((Theta1.shape)) #第一层到第二层的权重 Theta2_grad = np.zeros((Theta2.shape)) #第二层到第三层的权重 '''正向传播,每次需要补上一列1的偏置bias''' a1 = np.hstack((np.ones((m,1)),X)) z2 = np.dot(a1,np.transpose(Theta1)) a2 = sigmoid(z2) a2 = np.hstack((np.ones((m,1)),a2)) z3 = np.dot(a2,np.transpose(Theta2)) h = sigmoid(z3) '''反向传播,delta为误差,''' delta3 = np.zeros((m,num_labels)) delta2 = np.zeros((m,hidden_layer_size)) for i in range(m): #delta3[i,:] = (h[i,:]-class_y[i,:])*sigmoidGradient(z3[i,:]) # 均方误差的误差率 delta3[i,:] = h[i,:]-class_y[i,:] # 交叉熵误差率 Theta2_grad = Theta2_grad+np.dot(np.transpose(delta3[i,:].reshape(1,-1)),a2[i,:].reshape(1,-1)) delta2[i,:] = np.dot(delta3[i,:].reshape(1,-1),Theta2_x)*sigmoidGradient(z2[i,:]) Theta1_grad = Theta1_grad+np.dot(np.transpose(delta2[i,:].reshape(1,-1)),a1[i,:].reshape(1,-1)) Theta1[:,0] = 0 Theta2[:,0] = 0 '''梯度''' grad = (np.vstack((Theta1_grad.reshape(-1,1),Theta2_grad.reshape(-1,1)))+Lambda*np.vstack((Theta1.reshape(-1,1),Theta2.reshape(-1,1))))/m return np.ravel(grad) 

5、BP可以求梯度的原因

  • 实际是利用了链式求导法则
  • 因为下一层的单元利用上一层的单元作为输入进行计算
  • 大体的推导过程如下,最终我们是想预测函数与已知的y非常接近,求均方差的梯度沿着此梯度方向可使代价函数最小化。可对照上面求梯度的过程。 enter description here
  • 求误差更详细的推导过程: enter description here

6、梯度检查

  • 检查利用BP求的梯度是否正确
  • 利用导数的定义验证: \frac{{dJ(\theta )}}{{d\theta }} \approx \frac{{J(\theta + \varepsilon ) - J(\theta - \varepsilon )}}{{2\varepsilon }}
  • 求出来的数值梯度应该与BP求出的梯度非常接近
  • 验证BP正确后就不需要再执行验证梯度的算法了
  • 实现代码:
# 检验梯度是否计算正确 # 检验梯度是否计算正确 def checkGradient(Lambda = 0): '''构造一个小型的神经网络验证,因为数值法计算梯度很浪费时间,而且验证正确后之后就不再需要验证了''' input_layer_size = 3 hidden_layer_size = 5 num_labels = 3 m = 5 initial_Theta1 = debugInitializeWeights(input_layer_size,hidden_layer_size); initial_Theta2 = debugInitializeWeights(hidden_layer_size,num_labels) X = debugInitializeWeights(input_layer_size-1,m) y = 1+np.transpose(np.mod(np.arange(1,m+1), num_labels))# 初始化y y = y.reshape(-1,1) nn_params = np.vstack((initial_Theta1.reshape(-1,1),initial_Theta2.reshape(-1,1))) #展开theta '''BP求出梯度''' grad = nnGradient(nn_params, input_layer_size, hidden_layer_size, num_labels, X, y, Lambda) '''使用数值法计算梯度''' num_grad = np.zeros((nn_params.shape[0])) step = np.zeros((nn_params.shape[0])) e = 1e-4 for i in range(nn_params.shape[0]): step[i] = e loss1 = nnCostFunction(nn_params-step.reshape(-1,1), input_layer_size, hidden_layer_size, num_labels, X, y, Lambda) loss2 = nnCostFunction(nn_params+step.reshape(-1,1), input_layer_size, hidden_layer_size, num_labels, X, y, Lambda) num_grad[i] = (loss2-loss1)/(2*e) step[i]=0 # 显示两列比较 res = np.hstack((num_grad.reshape(-1,1),grad.reshape(-1,1))) print res 

7、权重的随机初始化

  • 神经网络不能像逻辑回归那样初始化theta0,因为若是每条边的权重都为0,每个神经元都是相同的输出,在反向传播中也会得到同样的梯度,最终只会预测一种结果。
  • 所以应该初始化为接近0的数
  • 实现代码
# 随机初始化权重theta def randInitializeWeights(L_in,L_out): W = np.zeros((L_out,1+L_in)) # 对应theta的权重 epsilon_init = (6.0/(L_out+L_in))**0.5 W = np.random.rand(L_out,1+L_in)*2*epsilon_init-epsilon_init # np.random.rand(L_out,1+L_in)产生L_out*(1+L_in)大小的随机矩阵 return W 

8、预测

  • 正向传播预测结果
  • 实现代码
# 预测 def predict(Theta1,Theta2,X): m = X.shape[0] num_labels = Theta2.shape[0] #p = np.zeros((m,1)) '''正向传播,预测结果''' X = np.hstack((np.ones((m,1)),X)) h1 = sigmoid(np.dot(X,np.transpose(Theta1))) h1 = np.hstack((np.ones((m,1)),h1)) h2 = sigmoid(np.dot(h1,np.transpose(Theta2))) ''' 返回h中每一行最大值所在的列号 - np.max(h, axis=1)返回h中每一行的最大值(是某个数字的最大概率) - 最后where找到的最大概率所在的列号(列号即是对应的数字) ''' #np.savetxt("h2.csv",h2,delimiter=',') p = np.array(np.where(h2[0,:] == np.max(h2, axis=1)[0])) for i in np.arange(1, m): t = np.array(np.where(h2[i,:] == np.max(h2, axis=1)[i])) p = np.vstack((p,t)) return p 

9、输出结果

  • 梯度检查:
    enter description here
  • 随机显示100个手写数字
    enter description here
  • 显示theta1权重
    enter description here
  • 训练集预测准确度
    enter description here
  • 归一化后训练集预测准确度
    enter description here

四、SVM支持向量机

1、代价函数

  • 在逻辑回归中,我们的代价为:
    \cos t({h_\theta }(x),y) = \left{{\begin{array}{c}{- \log ({h_\theta }(x))} \{- \log (1 -{h_\theta }(x))} \end{array} \begin{array}{c}{y = 1} \{y = 0} \end{array} } \right.
    其中:{h_\theta }({\text{z}}) = \frac{1}{{1 +{e^{- z}}}}z ={\theta ^T}x
  • 如图所示,如果y=1cost代价函数如图所示
    enter description here
    我们想让{\theta ^T}x > > 0,即z>>0,这样的话cost代价函数才会趋于最小(这是我们想要的),所以用途中红色的函数\cos{t_1}(z)代替逻辑回归中的cost
  • y=0时同样,用\cos{t_0}(z)代替 enter description here
  • 最终得到的代价函数为:
    J(\theta ) = C\sum\limits_{i = 1}^m{[{y^{(i)}}\cos{t_1}({\theta ^T}{x^{(i)}}) + (1 -{y^{(i)}})\cos{t_0}({\theta ^T}{x^{(i)}})} ] + \frac{1}{2}\sum\limits_{j = 1}^{\text{n}}{\theta _j^2}
    最后我们想要\mathop{\min }\limits_\theta J(\theta )
  • 之前我们逻辑回归中的代价函数为:
    J(\theta ) = - \frac{1}{m}\sum\limits_{i = 1}^m{[{y^{(i)}}\log ({h_\theta }({x^{(i)}}) + (1 - }{y^{(i)}})\log (1 -{h_\theta }({x^{(i)}})] + \frac{\lambda }{{2m}}\sum\limits_{j = 1}^n{\theta _j^2}
    可以认为这里的C = \frac{m}{\lambda },只是表达形式问题,这里C的值越大,SVM的决策边界的margin也越大,下面会说明

2、Large Margin

  • 如下图所示,SVM分类会使用最大的margin将其分开
    enter description here

  • 先说一下向量内积

  • u = \left[{\begin{array}{c}{{u_1}} \{{u_2}} \end{array} } \right]v = \left[{\begin{array}{c}{{v_1}} \{{v_2}} \end{array} } \right]

  • ||u||表示u欧几里得范数(欧式范数),||u||{\text{= }}\sqrt{{\text{u}}_1^2 + u_2^2}

  • 向量V向量u上的投影的长度记为p,则:向量内积:
    {{\text{u}}^T}v = p||u|| ={u_1}{v_1} +{u_2}{v_2}
    enter description here
    根据向量夹角公式推导一下即可,\cos \theta = \frac{{\overrightarrow{\text{u}} \overrightarrow v }}{{|\overrightarrow{\text{u}} ||\overrightarrow v |}}

  • 前面说过,当C越大时,margin也就越大,我们的目的是最小化代价函数J(θ),当margin最大时,C的乘积项\sum\limits_{i = 1}^m{[{y^{(i)}}\cos{t_1}({\theta ^T}{x^{(i)}}) + (1 -{y^{(i)}})\cos{t_0}({\theta ^T}{x^{(i)}})} ]要很小,所以近似为:
    J(\theta ) = C0 + \frac{1}{2}\sum\limits_{j = 1}^{\text{n}}{\theta j^2} = \frac{1}{2}\sum\limits{j = 1}^{\text{n}}{\theta _j^2} = \frac{1}{2}(\theta _1^2 + \theta _2^2) = \frac{1}{2}{\sqrt{\theta _1^2 + \theta _2^2} ^2}
    我们最后的目的就是求使代价最小的θ


  • \left{{\begin{array}{c}{{\theta ^T}{x^{(i)}} \geqslant 1} \{{\theta ^T}{x^{(i)}} \leqslant - 1} \end{array} } \right.\begin{array}{c}{({y^{(i)}} = 1)} \{({y^{(i)}} = 0)} \end{array} 可以得到:
    \left{{\begin{array}{c}{{p^{(i)}}||\theta || \geqslant 1} \{{p^{(i)}}||\theta || \leqslant - 1} \end{array} } \right.\begin{array}{c}{({y^{(i)}} = 1)} \{({y^{(i)}} = 0)} \end{array} p即为xθ上的投影

  • 如下图所示,假设决策边界如图,找其中的一个点,到θ上的投影为p,则p||\theta || \geqslant 1或者p||\theta || \leqslant - 1,若是p很小,则需要||\theta ||很大,这与我们要求的θ使||\theta || = \frac{1}{2}\sqrt{\theta _1^2 + \theta _2^2} 最小相违背,所以最后求的是large margin
    enter description here

3、SVM Kernel(核函数)

  • 对于线性可分的问题,使用线性核函数即可

  • 对于线性不可分的问题,在逻辑回归中,我们是将feature映射为使用多项式的形式1 +{x_1} +{x_2} + x_1^2 +{x_1}{x_2} + x_2^2SVM中也有多项式核函数,但是更常用的是高斯核函数,也称为RBF核

  • 高斯核函数为:f(x) ={e^{- \frac{{||x - u|{|^2}}}{{2{\sigma ^2}}}}}
    假设如图几个点, enter description here 令:
    {f_1} = similarity(x,{l^{(1)}}) ={e^{- \frac{{||x -{l^{(1)}}|{|^2}}}{{2{\sigma ^2}}}}}
    {f_2} = similarity(x,{l^{(2)}}) ={e^{- \frac{{||x -{l^{(2)}}|{|^2}}}{{2{\sigma ^2}}}}} . . .

  • 可以看出,若是x{l^{(1)}}距离较近,==》{f_1} \approx{e^0} = 1,(即相似度较大)
    若是x{l^{(1)}}距离较远,==》{f_2} \approx{e^{- \infty }} = 0,(即相似度较低)

  • 高斯核函数的σ越小,f下降的越快
    enter description hereenter description here

  • 如何选择初始的{l^{(1)}}{l^{(2)}}{l^{(3)}}...

  • 训练集:(({x^{(1)}},{y^{(1)}}),({x^{(2)}},{y^{(2)}}),...({x^{(m)}},{y^{(m)}}))

  • 选择:{l^{(1)}} ={x^{(1)}},{l^{(2)}} ={x^{(2)}}...{l^{(m)}} ={x^{(m)}}

  • 对于给出的x,计算f,令:f_0^{(i)} = 1所以:{f^{(i)}} \in{R^{m + 1}}

  • 最小化J求出θ
    J(\theta ) = C\sum\limits_{i = 1}^m{[{y^{(i)}}\cos{t_1}({\theta ^T}{f^{(i)}}) + (1 -{y^{(i)}})\cos{t_0}({\theta ^T}{f^{(i)}})} ] + \frac{1}{2}\sum\limits_{j = 1}^{\text{n}}{\theta _j^2}

  • 如果{\theta ^T}f \geqslant 0,==》预测y=1

4、使用scikit-learn中的SVM模型代码

 '''data1——线性分类''' data1 = spio.loadmat('data1.mat') X = data1['X'] y = data1['y'] y = np.ravel(y) plot_data(X,y) model = svm.SVC(C=1.0,kernel='linear').fit(X,y) # 指定核函数为线性核函数 
  • 非线性可分的,默认核函数为rbf
 '''data2——非线性分类''' data2 = spio.loadmat('data2.mat') X = data2['X'] y = data2['y'] y = np.ravel(y) plt = plot_data(X,y) plt.show() model = svm.SVC(gamma=100).fit(X,y) # gamma为核函数的系数,值越大拟合的越好 

5、运行结果

  • 线性可分的决策边界:
    enter description here
  • 线性不可分的决策边界:
    enter description here

五、K-Means聚类算法

1、聚类过程

  • 聚类属于无监督学习,不知道y的标记分为K类

  • K-Means算法分为两个步骤

  • 第一步:簇分配,随机选K个点作为中心,计算到这K个点的距离,分为K个簇

  • 第二步:移动聚类中心:重新计算每个的中心,移动中心,重复以上步骤。

  • 如下图所示:

  • 随机分配的聚类中心
    enter description here

  • 重新计算聚类中心,移动一次
    enter description here

  • 最后10步之后的聚类中心
    enter description here

  • 计算每条数据到哪个中心最近实现代码:

# 找到每条数据距离哪个类中心最近 def findClosestCentroids(X,initial_centroids): m = X.shape[0] # 数据条数 K = initial_centroids.shape[0] # 类的总数 dis = np.zeros((m,K)) # 存储计算每个点分别到K个类的距离 idx = np.zeros((m,1)) # 要返回的每条数据属于哪个类 '''计算每个点到每个类中心的距离''' for i in range(m): for j in range(K): dis[i,j] = np.dot((X[i,:]-initial_centroids[j,:]).reshape(1,-1),(X[i,:]-initial_centroids[j,:]).reshape(-1,1)) '''返回dis每一行的最小值对应的列号,即为对应的类别 - np.min(dis, axis=1)返回每一行的最小值 - np.where(dis == np.min(dis, axis=1).reshape(-1,1)) 返回对应最小值的坐标 - 注意:可能最小值对应的坐标有多个,where都会找出来,所以返回时返回前m个需要的即可(因为对于多个最小值,属于哪个类别都可以) ''' dummy,idx = np.where(dis == np.min(dis, axis=1).reshape(-1,1)) return idx[0:dis.shape[0]] # 注意截取一下 
  • 计算类中心实现代码:
# 计算类中心 def computerCentroids(X,idx,K): n = X.shape[1] centroids = np.zeros((K,n)) for i in range(K): centroids[i,:] = np.mean(X[np.ravel(idx==i),:], axis=0).reshape(1,-1) # 索引要是一维的,axis=0为每一列,idx==i一次找出属于哪一类的,然后计算均值 return centroids 

2、目标函数

  • 也叫做失真代价函数
  • J({c^{(1)}}, \cdots ,{c^{(m)}},{u_1}, \cdots ,{u_k}) = \frac{1}{m}\sum\limits_{i = 1}^m{||{x^{(i)}} -{u_{{c^{(i)}}}}|{|^2}}
  • 最后我们想得到:
    enter description here
  • 其中{c^{(i)}}表示第i条数据距离哪个类中心最近,
  • 其中{u_i}即为聚类的中心

3、聚类中心的选择

  • 随机初始化,从给定的数据中随机抽取K个作为聚类中心
  • 随机一次的结果可能不好,可以随机多次,最后取使代价函数最小的作为中心
  • 实现代码:(这里随机一次)
# 初始化类中心--随机取K个点作为聚类中心 def kMeansInitCentroids(X,K): m = X.shape[0] m_arr = np.arange(0,m) # 生成0-m-1 centroids = np.zeros((K,X.shape[1])) np.random.shuffle(m_arr) # 打乱m_arr顺序 rand_indices = m_arr[:K] # 取前K个 centroids = X[rand_indices,:] return centroids 

4、聚类个数K的选择

  • 聚类是不知道y的label的,所以不知道真正的聚类个数
  • 肘部法则(Elbow method)
  • 作代价函数JK的图,若是出现一个拐点,如下图所示,K就取拐点处的值,下图此时K=3enter description here
  • 若是很平滑就不明确,人为选择。
  • 第二种就是人为观察选择

5、应用——图片压缩

  • 将图片的像素分为若干类,然后用这个类代替原来的像素值
  • 执行聚类的算法代码:
# 聚类算法 def runKMeans(X,initial_centroids,max_iters,plot_process): m,n = X.shape # 数据条数和维度 K = initial_centroids.shape[0] # 类数 centroids = initial_centroids # 记录当前类中心 previous_centroids = centroids # 记录上一次类中心 idx = np.zeros((m,1)) # 每条数据属于哪个类 for i in range(max_iters): # 迭代次数 print u'迭代计算次数:%d'%(i+1) idx = findClosestCentroids(X, centroids) if plot_process: # 如果绘制图像 plt = plotProcessKMeans(X,centroids,previous_centroids) # 画聚类中心的移动过程 previous_centroids = centroids # 重置 centroids = computerCentroids(X, idx, K) # 重新计算类中心 if plot_process: # 显示最终的绘制结果 plt.show() return centroids,idx # 返回聚类中心和数据属于哪个类 
  • 导入包
 from sklearn.cluster import KMeans 
  • 使用模型拟合数据
 model = KMeans(n_clusters=3).fit(X) # n_clusters指定3类,拟合数据 
  • 聚类中心
 centroids = model.cluster_centers_ # 聚类中心 

7、运行结果

  • 二维数据类中心的移动
    enter description here
  • 图片压缩
    enter description here

六、PCA主成分分析(降维)

1、用处

  • 数据压缩(Data Compression),使程序运行更快
  • 可视化数据,例如3D-->2D
  • ......

2、2D-->1D,nD-->kD

  • 如下图所示,所有数据点可以投影到一条直线,是投影距离的平方和(投影误差)最小 enter description here
  • 注意数据需要归一化处理
  • 思路是找1向量u,所有数据投影到上面使投影距离最小
  • 那么nD-->kD就是找k个向量$${u^{(1)}},{u^{(2)}} \ldots{u^{(k)}}$$,所有数据投影到上面使投影误差最小
  • eg:3D-->2D,2个向量$${u^{(1)}},{u^{(2)}}$$就代表一个平面了,所有点投影到这个平面的投影误差最小即可

3、主成分分析PCA与线性回归的区别

  • 线性回归是找xy的关系,然后用于预测y
  • PCA是找一个投影面,最小化data到这个投影面的投影误差

4、PCA降维过程

  • 数据预处理(均值归一化)
  • 公式:$${\rm{x}}_j^{(i)} ={{{\rm{x}}_j^{(i)} -{u_j}} \over{{s_j}}}$$
  • 就是减去对应feature的均值,然后除以对应特征的标准差(也可以是最大值-最小值)
  • 实现代码:
 # 归一化数据 def featureNormalize(X): '''(每一个数据-当前列的均值)/当前列的标准差''' n = X.shape[1] mu = np.zeros((1,n)); sigma = np.zeros((1,n)) mu = np.mean(X,axis=0) sigma = np.std(X,axis=0) for i in range(n): X[:,i] = (X[:,i]-mu[i])/sigma[i] return X,mu,sigma 
  • 计算协方差矩阵Σ(Covariance Matrix):$$\Sigma ={1 \over m}\sum\limits_{i = 1}^n{{x^{(i)}}{{({x^{(i)}})}^T}} $$
  • 注意这里的Σ和求和符号不同
  • 协方差矩阵对称正定(不理解正定的看看线代)
  • 大小为nxn,nfeature的维度
  • 实现代码:
Sigma = np.dot(np.transpose(X_norm),X_norm)/m # 求Sigma 
  • 计算Σ的特征值和特征向量
  • 可以是用svd奇异值分解函数:U,S,V = svd(Σ)
  • 返回的是与Σ同样大小的对角阵S(由Σ的特征值组成)[注意matlab中函数返回的是对角阵,在python中返回的是一个向量,节省空间]
  • 还有两个酉矩阵U和V,且$$\Sigma = US{V^T}$$
  • enter description here
  • 注意svd函数求出的S是按特征值降序排列的,若不是使用svd,需要按特征值大小重新排列U
  • 降维
  • 选取U中的前K列(假设要降为K维)
  • enter description here
  • Z就是对应降维之后的数据
  • 实现代码:
 # 映射数据 def projectData(X_norm,U,K): Z = np.zeros((X_norm.shape[0],K)) U_reduce = U[:,0:K] # 取前K个 Z = np.dot(X_norm,U_reduce) return Z 
  • 过程总结:
  • Sigma = X'*X/m
  • U,S,V = svd(Sigma)
  • Ureduce = U[:,0:k]
  • Z = Ureduce'*x

5、数据恢复

  • 因为:$${Z^{(i)}} = U_{reduce}^T*{X^{(i)}}$$
  • 所以:$${X_{approx}} ={(U_{reduce}^T)^{- 1}}Z$$ (注意这里是X的近似值)
  • 又因为Ureduce为正定矩阵,【正定矩阵满足:$$A{A^T} ={A^T}A = E$$,所以:$${A^{- 1}} ={A^T}$$】,所以这里:
  • $${X_{approx}} ={(U_{reduce}^{- 1})^{- 1}}Z ={U_{reduce}}Z$$
  • 实现代码:
 # 恢复数据 def recoverData(Z,U,K): X_rec = np.zeros((Z.shape[0],U.shape[0])) U_recude = U[:,0:K] X_rec = np.dot(Z,np.transpose(U_recude)) # 还原数据(近似) return X_rec 

6、主成分个数的选择(即要降的维度)

  • 如何选择
  • 投影误差(project error):$${1 \over m}\sum\limits_{i = 1}^m{||{x^{(i)}} - x_{approx}^{(i)}|{|^2}} $$
  • 总变差(total variation):$${1 \over m}\sum\limits_{i = 1}^m{||{x^{(i)}}|{|^2}} $$
  • 误差率(error ratio):$${{{1 \over m}\sum\limits_{i = 1}^m{||{x^{(i)}} - x_{approx}^{(i)}|{|^2}} } \over{{1 \over m}\sum\limits_{i = 1}^m{||{x^{(i)}}|{|^2}} }} \le 0.01$$,则称99%保留差异性
  • 误差率一般取1%,5%,10%
  • 如何实现
  • 若是一个个试的话代价太大
  • 之前U,S,V = svd(Sigma),我们得到了S,这里误差率error ratio:
    $$error{\kern 1pt} ;ratio = 1 -{{\sum\limits_{i = 1}^k{{S_{ii}}} } \over{\sum\limits_{i = 1}^n{{S_{ii}}} }} \le threshold$$
  • 可以一点点增加K尝试。

7、使用建议

  • 不要使用PCA去解决过拟合问题Overfitting,还是使用正则化的方法(如果保留了很高的差异性还是可以的)
  • 只有在原数据上有好的结果,但是运行很慢,才考虑使用PCA

8、运行结果

  • 2维数据降为1维
  • 要投影的方向
    enter description here
  • 2D降为1D及对应关系
    enter description here
  • 人脸数据降维
  • 原始数据
    enter description here
  • 可视化部分U矩阵信息
    enter description here
  • 恢复数据
    enter description here
  • 导入需要的包:
#-*- coding: utf-8 -*- # Author:bob # Date:2016.12.22 import numpy as np from matplotlib import pyplot as plt from scipy import io as spio from sklearn.decomposition import pca from sklearn.preprocessing import StandardScaler 
  • 归一化数据
 '''归一化数据并作图''' scaler = StandardScaler() scaler.fit(X) x_train = scaler.transform(X) 
  • 使用PCA模型拟合数据,并降维
  • n_components对应要将的维度
 '''拟合数据''' K=1 # 要降的维度 model = pca.PCA(n_components=K).fit(x_train) # 拟合数据,n_components定义要降的维度 Z = model.transform(x_train) # transform就会执行降维操作 
  • 数据恢复
  • model.components_会得到降维使用的U矩阵
 '''数据恢复并作图''' Ureduce = model.components_ # 得到降维用的Ureduce x_rec = np.dot(Z,Ureduce) # 数据恢复 

七、异常检测 Anomaly Detection

1、高斯分布(正态分布)Gaussian distribution

  • 分布函数:$$p(x) ={1 \over{\sqrt{2\pi } \sigma }}{e^{-{{{{(x - u)}^2}} \over{2{\sigma ^2}}}}}$$
  • 其中,u为数据的均值σ为数据的标准差
  • σ,对应的图像越
  • 参数估计(parameter estimation
  • $$u ={1 \over m}\sum\limits_{i = 1}^m{{x^{(i)}}} $$
  • $${\sigma ^2} ={1 \over m}\sum\limits_{i = 1}^m{{{({x^{(i)}} - u)}^2}} $$

2、异常检测算法

  • 例子
  • 训练集:$${{x^{(1)}},{x^{(2)}}, \cdots{x^{(m)}}} $$,其中$$x \in{R^n}$$
  • 假设$${x_1},{x_2} \cdots{x_n}$$相互独立,建立model模型:$$p(x) = p({x_1};{u_1},\sigma _1^2)p({x_2};{u_2},\sigma _2^2) \cdots p({x_n};{u_n},\sigma n^2) = \prod\limits{j = 1}^n{p({x_j};{u_j},\sigma _j^2)} $$
  • 过程
  • 选择具有代表异常的feature:xi
  • 参数估计:$${u_1},{u_2}, \cdots ,{u_n};\sigma _1^2,\sigma _2^2 \cdots ,\sigma _n^2$$
  • 计算p(x),若是P(x)<ε则认为异常,其中ε为我们要求的概率的临界值threshold
  • 这里只是单元高斯分布,假设了feature之间是独立的,下面会讲到多元高斯分布,会自动捕捉到feature之间的关系
  • 参数估计实现代码
# 参数估计函数(就是求均值和方差) def estimateGaussian(X): m,n = X.shape mu = np.zeros((n,1)) sigma2 = np.zeros((n,1)) mu = np.mean(X, axis=0) # axis=0表示列,每列的均值 sigma2 = np.var(X,axis=0) # 求每列的方差 return mu,sigma2 

3、评价p(x)的好坏,以及ε的选取

  • 偏斜数据的错误度量

  • 因为数据可能是非常偏斜的(就是y=1的个数非常少,(y=1表示异常)),所以可以使用Precision/Recall,计算F1Score(在CV交叉验证集上)

  • 例如:预测癌症,假设模型可以得到99%能够预测正确,1%的错误率,但是实际癌症的概率很小,只有0.5%,那么我们始终预测没有癌症y=0反而可以得到更小的错误率。使用error rate来评估就不科学了。

  • 如下图记录:
    enter description here

  • $$\Pr ecision ={{TP} \over{TP + FP}}$$ ,即:正确预测正样本/所有预测正样本

  • $${\mathop{\rm Re}\nolimits}{\rm{call}} ={{TP} \over{TP + FN}}$$ ,即:正确预测正样本/真实值为正样本

  • 总是让y=1(较少的类),计算PrecisionRecall

  • $${F_1}Score = 2{{PR} \over{P + R}}$$

  • 还是以癌症预测为例,假设预测都是no-cancer,TN=199,FN=1,TP=0,FP=0,所以:Precision=0/0,Recall=0/1=0,尽管accuracy=199/200=99.5%,但是不可信。

  • ε的选取

  • 尝试多个ε值,使F1Score的值高

  • 实现代码

# 选择最优的epsilon,即:使F1Score最大 def selectThreshold(yval,pval): '''初始化所需变量''' bestEpsilon = 0. bestF1 = 0. F1 = 0. step = (np.max(pval)-np.min(pval))/1000 '''计算''' for epsilon in np.arange(np.min(pval),np.max(pval),step): cvPrecision = pval<epsilon tp = np.sum((cvPrecision == 1) & (yval == 1).ravel()).astype(float) # sum求和是int型的,需要转为float fp = np.sum((cvPrecision == 1) & (yval == 0).ravel()).astype(float) fn = np.sum((cvPrecision == 0) & (yval == 1).ravel()).astype(float) precision = tp/(tp+fp) # 精准度 recision = tp/(tp+fn) # 召回率 F1 = (2*precision*recision)/(precision+recision) # F1Score计算公式 if F1 > bestF1: # 修改最优的F1 Score bestF1 = F1 bestEpsilon = epsilon return bestEpsilon,bestF1 

4、选择使用什么样的feature(单元高斯分布)

  • 如果一些数据不是满足高斯分布的,可以变化一下数据,例如log(x+C),x^(1/2)
  • 如果p(x)的值无论异常与否都很大,可以尝试组合多个feature,(因为feature之间可能是有关系的)

5、多元高斯分布

  • 单元高斯分布存在的问题
  • 如下图,红色的点为异常点,其他的都是正常点(比如CPU和memory的变化)
    enter description here
  • x1对应的高斯分布如下:
    enter description here
  • x2对应的高斯分布如下:
    enter description here
  • 可以看出对应的p(x1)和p(x2)的值变化并不大,就不会认为异常
  • 因为我们认为feature之间是相互独立的,所以如上图是以正圆的方式扩展
  • 多元高斯分布
  • $$x \in{R^n}$$,并不是建立p(x1),p(x2)...p(xn),而是统一建立p(x)
  • 其中参数:$$\mu \in{R^n},\Sigma \in{R^{n \times{\rm{n}}}}$$,Σ协方差矩阵
  • $$p(x) ={1 \over{{{(2\pi )}^{{n \over 2}}}|\Sigma{|^{{1 \over 2}}}}}{e^{-{1 \over 2}{{(x - u)}^T}{\Sigma ^{- 1}}(x - u)}}$$
  • 同样,|Σ|越小,p(x)越尖
  • 例如:
    enter description here
    表示x1,x2正相关,即x1越大,x2也就越大,如下图,也就可以将红色的异常点检查出了 enter description here
    若:
    enter description here
    表示x1,x2负相关
  • 实现代码:
# 多元高斯分布函数 def multivariateGaussian(X,mu,Sigma2): k = len(mu) if (Sigma2.shape[0]>1): Sigma2 = np.diag(Sigma2) '''多元高斯分布函数''' X = X-mu argu = (2*np.pi)**(-k/2)*np.linalg.det(Sigma2)**(-0.5) p = argu*np.exp(-0.5*np.sum(np.dot(X,np.linalg.inv(Sigma2))*X,axis=1)) # axis表示每行 return p 

6、单元和多元高斯分布特点

  • 单元高斯分布
  • 人为可以捕捉到feature之间的关系时可以使用
  • 计算量小
  • 多元高斯分布
  • 自动捕捉到相关的feature
  • 计算量大,因为:$$\Sigma \in{R^{n \times{\rm{n}}}}$$
  • m>nΣ可逆时可以使用。(若不可逆,可能有冗余的x,因为线性相关,不可逆,或者就是m<n)

7、程序运行结果

  • 显示数据
    enter description here
  • 等高线
    enter description here
  • 异常点标注
    enter description here

About

机器学习算法python实现

Resources

License

Stars

Watchers

Forks

Releases

No releases published

Packages

No packages published

Languages

  • Python100.0%